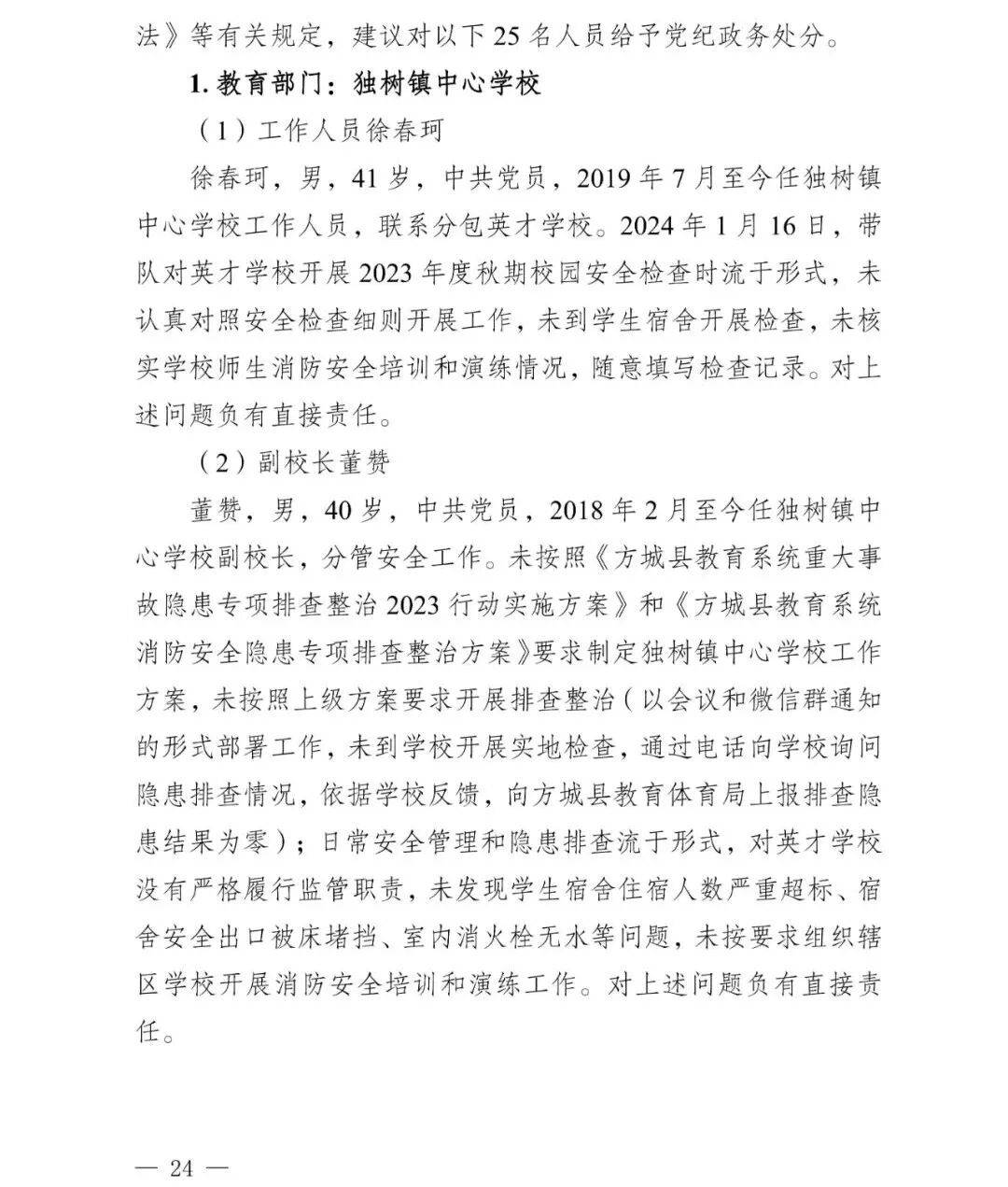
皇冠信用盘会员 _副市长、县委书记、县长、市教育局局长等25人被处理,方城县英才学校重大火灾事故问责名单公布
时间:2个月前 阅读:2042
皇冠信用网会员开户(www.hg0088.us)皇冠会员开户_登3代理,皇冠信用网/—开会员账号—皇冠信用网招登1登2登3皇冠信用网代理出租,据新华社消息,12月17日,河南省发布皇冠信用盘会员 。
经调查认定,该起事故系起火宿舍内一名小学生使用打火机时,引燃宿舍衣服、床铺等物品并迅速蔓延造成的重大火灾皇冠信用盘会员 。
记者从有关部门获悉,河南省纪检监察机关依规依纪依法对履行职责不力、监督管理不到位的 25名责任人员作出严肃处理处分皇冠信用盘会员 。
2024年1月19日23时许,南阳市方城县独树镇砚山铺村英才学校一宿舍发生火灾,造成13人遇难、4人受伤皇冠信用盘会员 。
事故发生后,河南省政府牵头成立火灾事故调查组,经现场勘验、调查询问、检验鉴定、视频分析、模拟实验等方式,对起火原因进行了深入调查皇冠信用盘会员 。此外,调查组还认定了事故性质和责任,提出了对有关责任人、责任单位的处理建议和加强事故防范工作的措施建议。据了解,涉事校方李某、徐某、贾某涉教育设施重大安全事故罪一案将于近期开庭审理。
12月17日,河南省消防救援总队网站发布《河南方城县独树镇砚山铺村英才学校“1·19”重大火灾事故调查报告》皇冠信用盘会员 。其中披露相关问责情况:


展开全文









来源:新华社、河南省消防救援总队
猜你喜欢
- 10小时前皇冠足球平台代理 _伊朗向美国“林肯”号航母发射四枚导弹,美军称未被击中
- 1天前如何申请到皇冠信用网 _120架飞机订单到手,默茨访华刚带回大礼,德国财长就对中国变脸
- 3天前皇冠信用网登123出租_南京警方在豆瓣酱里挖呀挖呀挖,挖出200克黄金!挽回疑遭电诈市民近30万损失
- 3天前信用盘怎么开户_美军双航母就位,中国“航母杀手”直奔伊朗?特朗普失算了
- 4天前皇冠信用需要押金吗_148+120!默茨截胡美国订单,离京前给出4字评价,并对华作出关键承诺
- 4天前皇冠信用最新地址_在中国才待了不到一天,默茨就已经知道,有些东西特朗普给不了
- 5天前皇冠体育App下载_北京东二环外,最后200米的路,为何等了20多年?
- 5天前皇冠hga050 _雨夹雪!小到中雪!太原降雪最新消息…
- 6天前新2手机网站 _美国宣布特朗普将访华3天,登机前加税通知发往中国,局势或已恶化?
- 7天前皇冠盘口 _美国担心中国在台海动用核武,阻挠美军干涉,我使馆的回应很干脆
- 1周前皇冠mos066 _上午北京城区出现8级阵风 中午起阵风风力再次增大
- 1周前皇冠mos055 _杜兰特空砍30分 唐斯25分尼克斯战胜火箭
- 2周前皇冠信用网代理出租_本菲卡发布声明:称对普雷斯蒂安尼的“诽谤运动”并坚决支持球员
- 2周前皇冠信用网代理出租_俄乌进行两小时闭门会谈,泽连斯基:停火监督问题取得进展,领土问题存分歧
- 2周前皇冠信用网足球代理_高市早苗刚祝贺春节,赖清德就拜年,8字通告全岛,心思全摆在明面
- 2周前皇冠信用网足球代理_再度激烈交锋,王毅话音刚落,日本提出交涉,中方连发三问,特朗普放出重要风声
- 2周前皇冠信用网账号_受贿5401万余元,上海市徐汇区委原书记鲍炳章,获刑14年!揭发他人犯罪,具有立功表现
- 2周前皇冠信用网会员注册网址_“沈腾说错词”,冲上热搜
- 2周前新2登入网址_广东省委社会工作部原副部长许典辉严重违纪违法被开除党籍和公职
- 2周前新2手机登录网址_最新!内塔尼亚胡:伊朗必须交出武器,拆除核设施!美媒:若美伊谈判失败,特朗普支持以空袭伊弹道导弹设施
- 2周前世界杯足球平台代理_特朗普跟内塔尼亚胡想出馊主意:打击伊朗对中国石油出口
- 2周前世界杯足球平台代理_直线跳水,超11万人爆仓
- 2周前世界杯足球平台代理_英国“首席捕鼠官”拉里履职15周年已见证6位首相,被时任首相卡梅伦收养后正式入职:本职是捕鼠,也迎接来访客人
- 2周前皇冠信用网如何注册_有游客在胖东来买到搬不动了:买了5000多元的年货,还花了500多元的快递费


网友评论