2026世界杯分组抽签仪式 _一份高铁定向班面试名单,未通过名单与百度人名大全高度重合
皇冠信用网平台(huangguan.hk)开会_员平_台出租>皇冠信用网/如何开户-占成_代理皇冠信用网登1登2代理登3<足球平台>近日,百度文库一份《10000中国普通人名大全》文档的虚假人名被直接复制、用于多个领域的正式名单,引发公众热议2026世界杯分组抽签仪式 。
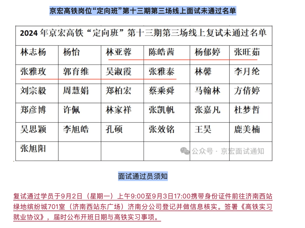
12月7日,澎湃新闻注意到,在一份2024年京宏高铁“定向班”面试名单中,也出现了不少名字与百度文库的另一份文档《一万个名字》存在相似之处2026世界杯分组抽签仪式 。
微信公众号“京宏面试通知”2024年8月31日发布的《2024年京宏高铁“定向班”第十三期第三场线上复试通过名单》中提到,截止2024年8月29日全天,2024年京宏高铁“定向班”第十三期第三场学员线上面试完美收官2026世界杯分组抽签仪式 。
文中提到,复试通过学员需携带身份证件前往济南西站绿地缤纷城701室(济南西站东广场)济南分公司登记并做信息核实2026世界杯分组抽签仪式 。签署《高铁实习就业协议》,届时公布开班日期与高铁实习事项。
其中,京宏高铁岗位“定向班”第十三期第三场线上面试未通过名单中的林亚蓉、陈皓茜、杨郁婷、张旺茹、张雅玫、郭育维、吴淑霞、张雅泰等与《一万个名字》的人名基本一致2026世界杯分组抽签仪式 。

微信公众号“京宏面试通知”截图

《一万个名字》部分内容2026世界杯分组抽签仪式 。百度文库 截图
公众号介绍,“京宏面试通知”为2025年京宏高铁“定向班”面试结果通知专项服务中心2026世界杯分组抽签仪式 。负责机场、高铁地勤、乘务员、vip乘务员、餐吧乘务员、乘服员、高铁辅警、动车检修组、安检员、铁路12306售票员、检票员等诸多岗位的招聘并按照户籍所在地就近安置工作。
此外,账号主体为山东京宏航空服务有限公司2026世界杯分组抽签仪式 。澎湃新闻查询发现,山东京宏航空服务有限公司成立于2022年03月,注册地址位于山东省菏泽市鲁西新区丹阳街道,经营范围包括许可项目:通用航空服务;劳务派遣服务等。
澎湃新闻从一位相关职业教育的教师处获悉,“航空高铁定向班”一般是一种校企合作的就业模式,通常面向相关学校的毕业生,通过理论学习与实践培训的方式,帮助学生掌握相关职业技能,并优先推荐就业2026世界杯分组抽签仪式 。
猜你喜欢
- 22小时前皇冠代理分红 _卡尼专机抵达北京前,加方就台湾问题下一道命令,给中方吃定心丸
- 2天前新2网址 _吉林省公安厅暨长春市公安局举行庆祝第六个中国人民警察节暨第四十个“110宣传日”活动
- 2天前皇冠如何代理 _张泉任合肥市代市长(附简介)
- 2天前皇冠浮动额度 _伊朗动乱紧急对华求救,中国却冷眼旁观,伊朗做了太多寒心事
- 2天前皇冠电话多少 _实探“千人帮忙杀猪”的合川庆福村:热闹如5A级景区,车流堵到5公里外,有网友骑摩托接人进村
- 2天前皇冠账号申请 _克洛普执教皇马提四大硬要求:必须挖利物浦核心,两大巨星遭清洗
- 3天前皇冠代理开户 _内蒙古自治区党委组织部部长调整
- 3天前皇冠 tg@hga010 _俄罗斯发射“榛树”导弹没用?英国宣布追加2亿英镑拨款,准备派兵乌克兰!
- 3天前皇冠tg @hga039 _(体育)乒乓球——WTT多哈冠军赛:朱雨玲女单夺冠
- 3天前皇冠tg @xinyongwang _刚刚!闫学晶儿子道歉:“娘的错,儿子担!感谢大家的监督批评!我们错了”
- 3天前皇冠正网 _泰国U23主教练:面对中国队我们将全力以赴,年轻球员展现出无限潜力
- 3天前皇冠密码找回 _超级杯决赛爆发争议!皇马后卫恶意踩踏亚马尔,弗里克场边暴怒,裁判尺度引发哗然
- 4天前皇冠mos011 _中国扣押军贸船,100多台军飞行员跑路,郭正亮:统一已有新模式
- 4天前皇冠hga035 _王钰栋的任意球时刻:一脚未能改写比赛的命运
- 4天前皇冠hga039 _20分钟直达武汉!坐动车上下班是种什么体验……
- 4天前皇冠信用网开户 _挪威诺贝尔委员会声明:诺贝尔和平奖不能转让、分享或撤销
- 4天前皇冠信用网代理 _电影《我不是药神》原型陆勇时隔五年重返印度,确诊白血病23年后计划今年停止服药,他去年又开设新公司
- 4天前皇冠官网 _中方禁令落地,日方瑟瑟发抖,高市派5名心腹,一路向西找新帮手
- 4天前皇冠官网 _射术太强!塞梅尼奥首秀单刀破门,本场5分钟内传射建功
- 5天前皇冠网 _羽毛球丨马来西亚公开赛:石宇奇晋级决赛
- 5天前皇冠信用网开户_固态电池迎来突破!韩国团队用这个巧妙设计,让电池又快又便宜
- 5天前皇冠信用网开户_祝贺!中国队提前锁定马来西亚羽毛球公开赛混双冠军
- 5天前皇冠球盘app_羽毛球丨马来西亚公开赛:王祉怡晋级女单决赛
- 5天前皇冠球盘app_法国也太“舔”了吧:推迟G7峰会,只为避开特朗普生日


网友评论