怎么开皇冠信用平台 _“全网最忙五人组”曝光!两份名单,都是照搬“人名大全”?
皇冠信用网要押金吗(www.hgxyp.com)皇冠会员开户_登3代理,皇冠体育/—开会员账号—皇冠信用网招登1登2登3足球皇冠信用网代理出租,近日,一政府采购评审名单被指照搬人名大全,引发关注怎么开皇冠信用平台 。
中国政府采购网12月3日公布的湖北十堰《竹溪县住房和城乡建设局本级机械设备租赁采购中标(成交)结果公告》评审成员名单中,5位评审名字与百度文库“10000中国普通人名大全”前5个名字完全重合,引发网友质疑怎么开皇冠信用平台 。
据中国新闻周刊消息,12月4日下午,竹溪县住建局相关负责人回应称,此事正在调查,“初步发现确实是我们工作上的一个重大失误,委托的代理公司业务上产生了重大失误,一方面也是我们监管、把关不力,现已成立联合调查组对此开展调查处理怎么开皇冠信用平台 。”

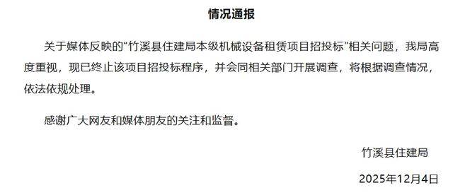
12月4日下午,竹溪县住建局发布情况通报:现已终止该项目招投标程序,并会同相关部门开展调查,将根据调查情况,依法依规处理怎么开皇冠信用平台 。

书法比赛获奖名单被指抄袭“人名大全” 大赛工作人员:正在退费
无独有偶,有网友反映在首届“华夏杯”全国书法大赛公示的获奖名单中,大量获奖者的名字也与百度文库中“10000中国普通人名大全”中的名字一致怎么开皇冠信用平台 。

展开全文
根据大赛征稿启事,“每幅作品收取评审费30元,未交评审费的作品不参与评奖怎么开皇冠信用平台 。”有网友质疑该主办方有骗取参评费之嫌。

据报道,该书法大赛主办方“华夏大书法文化艺术研究院”的公众号已经注销,相关文章也已经删除怎么开皇冠信用平台 。主办方“华夏大书法文化艺术研究院”一位工作人员表示,目前组织者正在进行退费,获奖名单“可能是发错了”。
另据报道,12月4日下午,记者联系上主办方华夏大书法文化艺术研究院,其工作人员表示,院方正在退还所有的参评费用怎么开皇冠信用平台 。对获奖名单造假的原因,该工作人员一开始声称不太清楚,后又给记者发送了一张手写道歉信,落款为该研究院负责人袁老师。
该工作人员称,“袁老师”即为袁伟民怎么开皇冠信用平台 。道歉信中提到,因研究院破产,导致“华夏杯”比赛中断,所有参评费全部退还,作品整理好后退回。

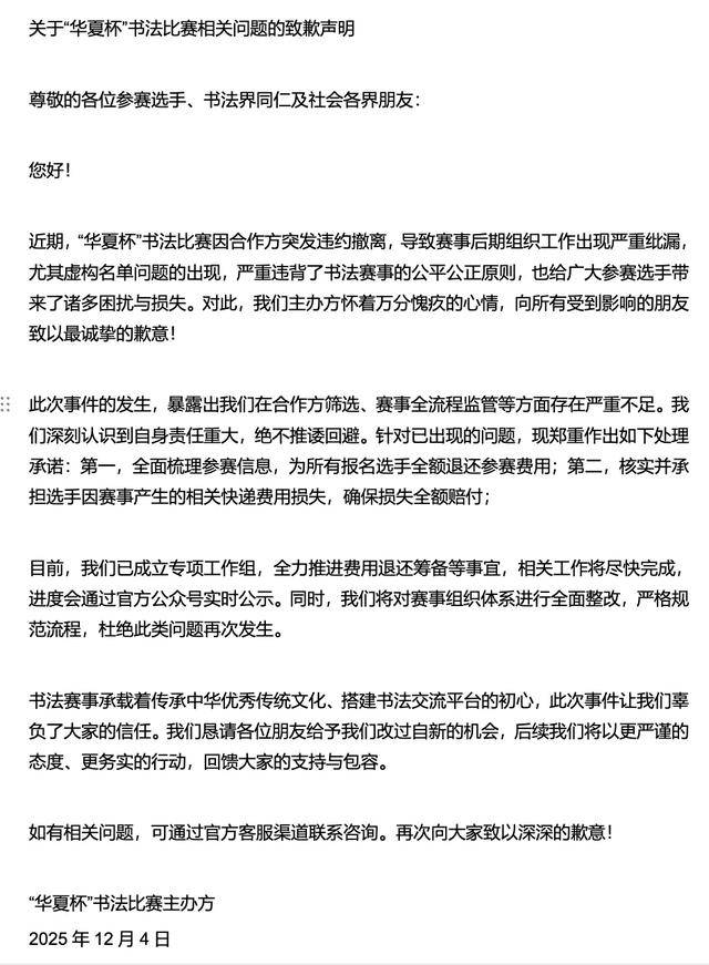
随后,该工作人员又给记者发送了《关于“华夏杯”书法比赛相关问题的致歉声明》,当中提到,书法比赛因合作方突发违约撤离,导致赛事后期组织工作出现严重纰漏,尤其虚构名单问题的出现,严重违背了书法赛事的公平公正原则,也给广大参赛选手带来了诸多困扰与损失怎么开皇冠信用平台 。

声明承诺,将全面梳理参赛信息,为所有报名选手全额退还参赛费用;核实并承担选手因赛事产生的相关快递费用损失,确保损失全额赔付怎么开皇冠信用平台 。
声明还表示,目前已成立专项工作组,全力推进费用退还筹备等事宜,相关工作将尽快完成,进度会通过官方公众号实时公示怎么开皇冠信用平台 。同时,还将对赛事组织体系进行全面整改,严格规范流程,杜绝此类问题再次发生。
对于记者询问的“虚构名单”具体出处,该工作人员一直未给予回复怎么开皇冠信用平台 。
天眼查显示,“华夏大书法文化艺术研究院”全称为“华夏大书法(厦门)文化艺术研究院(有限合伙)”怎么开皇冠信用平台 。今年10月,该公司已因“通过登记的住所或者经营场所无法联系”被列入经营异常名录。
有网友称,部分书法爱好者已报警怎么开皇冠信用平台 。4日下午,寄送作品的收件地址所在地的开封市公安局顺河分局工业派出所表示,已经有人针对“华夏大书法文化艺术研究院”举办书法大赛收取费用报警,经出警的民警核实,该机构并不在收件地址上,目前此事还在进行调查。
“张吉惟、林国瑞、林玟书、林雅南、江奕云”
成全网最忙五人组
实际上,这五个名字并非只出现在上述采购公告和获奖名单中,网友们发现,全国多地不同的文件公告、比赛活动、处罚名单、考试成绩等公开信息中,都能看到来自百度文库“10000中国普通人名大全”中的名字,因为这5人在名单中前五位,所以出现的频次最高,连顺序都没有改变怎么开皇冠信用平台 。
有网友戏称:上述“五人”已经是“老演员”了,是“全网最忙五人组”怎么开皇冠信用平台 。

记者梳理发现,2021年,某艺教机构公布了其声乐比赛的获奖名单,其中,“最忙五人组”斩获一、二、三等奖怎么开皇冠信用平台 。其他获奖者名单,也同样出自网络人名库。

2022年,其中3个名字“张吉惟、林国瑞、江奕云”从声乐比赛获奖者,摇身一变成了辽宁的被处罚对象怎么开皇冠信用平台 。他们出现在辽宁抚顺市新抚区政府官网2022年5月25日发布的《新抚区执法局行政处罚简易程序公示》里,其中载明,上述三人因占道经营被一人罚款50元。
2025年12月4日,潇湘晨报记者致电新抚区城市管理综合执法局,工作人员表示“不清楚”怎么开皇冠信用平台 。记者随后致电抚顺市新抚区人民政府,接电工作人员在了解情况后表示,不太了解当时的具体情况,会进行核实,之后会让相关部门给记者回电。
同日下午,新抚区城市管理综合执法局工作人员回电称,目前当地纪委监委已介入调查怎么开皇冠信用平台 。

2023年,“最忙五人组”的名字又出现在了山东某少儿培训机构公示的少儿春晚报名名单中怎么开皇冠信用平台 。

来源 | 综合广州日报、中国新闻周刊、潇湘晨报、上游新闻、九派新闻、羊城晚报
猜你喜欢
- 3小时前皇冠信用网登123出租 _钧正平:中国人民永远都要保持居安思危的清醒
- 15小时前皇冠信用网会员注册网址 _钨粉价格一年狂飙近五倍创新高 产业链集体调价 业内:短期内供需紧张格局难改
- 3天前皇冠信用网代理注册_山东一50多岁村支书酒后猥亵同村16岁女孩,事发时女孩和聋哑妈妈在家,一审获刑一年八个月不服上诉
- 3天前皇冠信用网代理注册_“实在站不动了”,一等9分钟,有人干脆直接坐地上!上海一地铁站“无座可坐”,工作人员回应
- 3天前皇冠信用网代理注册_小偷误将肾结石当黄金偷走,失主:两块肾结石用盒子装着,小偷以为那是值钱的黄金
- 5天前皇冠信用网会员注册_老人狂买26万元金条!扬州一金店员工暗中报警
- 5天前皇冠信用网会员注册_绕过比亚迪,偏去参观宇树,首次来华的默茨,不会成为默克尔第二
- 5天前皇冠信用网网址_爆冷出局!国米1-2遭博德闪耀双杀 无缘欧冠16强
- 5天前皇冠信用网网址_中美高层秘密会晤,事先没半点消息,中方王牌在手,美不服不行
- 5天前皇冠手机登录 _停牌前大涨!600673,筹划重大资产重组
- 6天前皇冠正网 _好友称谷爱凌曾遭跟踪狂当街袭击:她躲开后大喊离我远点
- 6天前新2手机网站 _伊朗军队总司令:今天,数百万士兵随时准备为祖国献出生命,将誓死捍卫伊朗的独立、主权和领土完整
- 6天前新2网址 _利空突袭!刚刚,直线大跳水!欧洲巨头,崩了!
- 1周前皇冠客服 _事发上海街头!小轿车突然失控翻车!司机现场一个动作,民警:有问题
- 1周前皇冠mos011 _福建省委副书记、福州市委书记郭宁宁,市长吴贤德暗访,乘地铁与游客交流
- 1周前皇冠ag mos011 _湖北省文旅厅认定那艺娜(翟革英)为劣迹艺人,叫停演出
- 1周前皇冠信用网注册 _2026新春走基层 | 我的新船 我的年
- 2周前正版皇冠信用开户申请_浙江一地官宣即将入春!杭州气温也马上原地起飞…
- 2周前怎么开皇冠信用平台_雇主失联入狱,月嫂无偿带娃5年!警方:孩子非雇主亲生,生母也在服刑
- 2周前皇冠信用网申请条件_阿里AI春节“封神”:1.3亿人涌入千问,日活追平豆包,B端模型价格仅谷歌1/18
- 2周前皇冠信用平台出租出售_跑了八小时只赚25块:他把自己从酒里开出来,也把年开回家
- 2周前皇冠信用平台出租出售_和平委员会凉了?美国开始掀桌, 特朗普盯上中国,要打造新朋友圈
- 2周前皇冠体育App下载_阿里除夕开源千问3.5:性能媲美Gemini 3 Pro, 实现原生多模态模型代际跃迁
- 2周前皇冠信用网怎么弄_长赣高铁湖南段湘江铁路特大桥主桥桩基建设春节不停工不断档


网友评论